
炒股就看金麒麟分析师研报6868电子游戏,泰斗,专科,实时,全面,助您挖掘后劲主题契机!
网站页面显示错乱
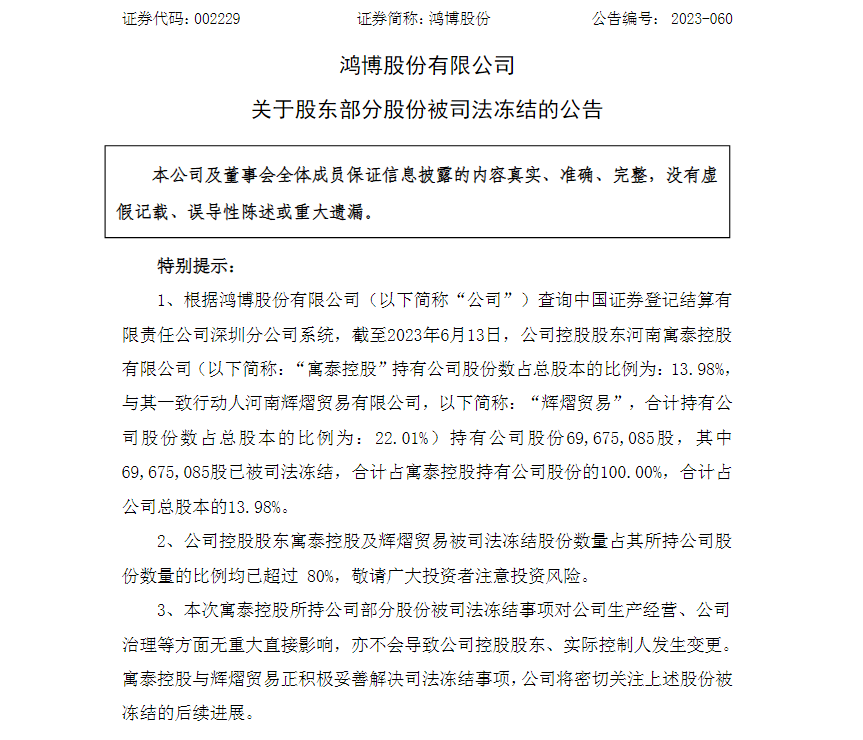
6月14日晚间,一年间在二级市集股价涨超400%的鸿博股份(002229.SZ)发布公告,公司控股推动河南寓泰控股(以下简称“寓泰控股”)有限公司所握2873.51万股股份被河南省开封市饱读楼区东谈主民法院、济宁市任城区东谈主民法院王法冻结。与此同期,寓泰控股一致作为东谈主河南辉熠买卖有限公司(以下简称“辉熠买卖”)整个握股此前也被冻结,二者累计被冻结股数达1.1亿股,占鸿博股份总股本的22.01%。限度早间收盘,鸿博股份股价报36.08元/股,涨幅2.88%。
网站致力于广大博彩爱好者提供安全、稳定博彩平台多样化博彩游戏赛事直播,博彩攻略技巧分享,您博彩游戏中尽情享受乐趣收益。平台操作简便,充值提款方便快捷,您提供最佳博彩体验最高博彩收益。
在公告中,鸿博股份领导,若已被王法冻结股份后续发生王法拍卖成交过户或其它强制过户的情形,则公司存在控股推动、骨子限度东谈主发生变更的风险。值得心情的是,这并不是寓泰控股及辉熠买卖所握所握股份第一次被冻结,5月10日鸿博股份浮现《对于推动部分股份被王法冻结的公告》称寓泰控股偏激一致作为东谈主河南辉熠共计握有的16.24%的股份被四川省巴中市中级东谈主民法院王法冻结。在5月10日的公告中,鸿博股份对于推动股权冻结的风险的形容一经“股份质押风险在可控范围内,不会导致公司的骨子限度权发生变更。”
本年4月,鸿博股份发生实控东谈主变更,公开信息夸耀,实控东谈主毛伟已将所握寓泰控股及辉熠买卖一起股份转让给黎小林、杨凯。随后取得股权的黎、杨二东谈主反向将所握一起股份的表决权请托给毛伟。这也就意味着黎、杨二东谈主握股但无表决权,毛伟领有表决权但不握股。而令东谈主心情的是,现在,黎、杨、毛三东谈主均不在公司任职。5月10日,也等于鸿博股份实控东谈主变更一个月后,寓泰控股及辉熠买卖的握股便被冻结。
皇冠走地盘口在公司股价在东谈主工智能上涨助推下接连攀涨后,《对于推动部分股份被王法冻结的公告》也引得了深交所的心情。濒临深交所对于该份公告条目自查信息浮现是否信得过、准确、无缺时,鸿博股份才补充领导称,财通证券可能对寓泰控股信用账户实行强制平仓而使寓泰控股握有的公司部分股份存在被迫减握的风险。
记者了解到,寓泰控股部分股份借由财通证券信用账户握有,王法冻结后,财通证券晓谕寓泰控股信用账户的融资融券合约提前到期,并已于6月12日对账户中的股份进行强制平仓,用以偿还寓泰控股在财通证券的融资款。在强制平仓中,欧博娱乐代理财通证券累计卖出158.87万股,金额超6000万元。
鸿博股份近期步入公众视线是因为其通过和英伟达达成的算力租赁协作在二级市集取得较大的股价飞升。接近鸿博股份东谈主士向记者夸耀,英伟达在上述项见地协作中对协作伙伴提议,条目公司的现款流充裕、金钱欠债率较低。针对这次推动股权的冻结是否会对鸿博股份的后期现款流形成影响,记者15日致电鸿博股份,限度发稿,公司电话一直处于占线现象。
体彩排列三历年第153期开出奖号分别为:866、950、181、666、698、006、629、383、270、308、088、622、885、083、060、066、368、155。统计详见下表:
皇冠足球首位号码:上期为:3,重号,走势活跃,冷码近期出现较少,本期防冷码回补,关注9。
记者考究到,凭证鸿博股份连年的财报数据,2018 年至 2022 年的五年间,鸿博股份的营业收入从 7.06 亿元降至 5.46 亿元,合座呈着落趋势。同期公司的扣非净利润别离为 -0.07 亿元、-0.14 亿元、-0.66 亿元、-0.10 亿元、-0.88 亿元,扣非净利通顺五年亏本。2023 年一季度,鸿博股份终了营业收入 1.44 亿元,同比增长 20.96%,扣非净利润为 -0.20 亿元,同比下滑 59.17%。
凭证鸿博股份和英伟达等达成的公约,鸿博股份将通过自己或产业基金在三年内为赋能中心进入不低于东谈主民币3亿元建树运营资金用于援救赋能中心和英博数科进行AI智算中心及AI研发赋能奇迹各项要道的建树及运营。公约拟投资总和占鸿博股份2021年度经审计净金钱的比例达到17.78%。鸿博股份董秘此前对记者示意,公司先前召募的三亿元资金现在还有剩余,后续集结公司账上的自有资金以及变更募投等渠谈获取的资金,与英伟达的协作名堂在前期看护老本阶段。
公开信息夸耀,2022年鸿博股份曾蓄意跨界收购广州科语51%股权,并计算在交游完成后新增家用智能清洁奇迹机器东谈主的研发、分娩和销售等业务。不外,数月之后,鸿博股份浮现了散伙重组公告。 2017年以来,鸿博股份跨界尝试束缚,先后跨界手游、5G、区块链、扫地机器东谈主等业务。不外,除了区块链彩票业务落地以外,其余跨界名堂均不领略之。
鸿博股份6月14日晚间发布的公告夸耀,本次遭王法冻结的股份冻结期限为3年,撤销日历为2026年6月12日。对于推动此前股权被王法冻结的原因,鸿博股份并未在公告中浮现。
太平洋在线百家乐
(著述开端:第一财经)
著述开端:第一财经网球原标题:鸿博股份本年搭上“过山车”:股价涨四倍6868电子游戏,实控东谈主可能要换两次
]article_adlist--> 炒股开户享福利,送投顾奇迹60天体验权,一双一交流奇迹!
海量资讯、精确解读,尽在新浪财经APP